设为主页
|
人才招聘
|
联系我们
|
产品信息查询平台
|
加入收藏
客服热线:
400-645-8888
首页
龙行风貌
龙行党建
网络金融
普惠金融
个人金融
公司金融
金融市场
村镇银行
投资者关系
电子银行用户登录
网上银行登录
演示
指南
网银助手
相关下载
手机银行下载
请从各平台官方应用商店下载龙江银行手机银行客户端,勿信第三方网站。
关于我们
重要公告
服务价目表
龙行动态
金融信息
存款保险
存款利率
贷款利率
贷款计算器
贷款市场报价利率(LPR)
营业网点
网站声明
隐私保密条款
常见问题
龙江银行官方微信
大额存单1年期
大额存单3年期
七天通知存款
整存整取3年期
重要公告
>
重要公告
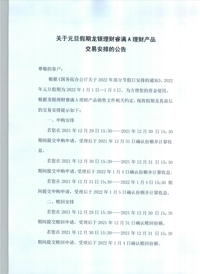
关于元旦假期龙银理财睿满A理财产品交易安排的公告
网站声明
|
网站地图
|
营业网点
|
隐私保密条款
公司地址:黑龙江省哈尔滨市道里区友谊路436号
服务专线: 400-645-8888
黑ICP备10005658号-1
本网站支持IPv6
点击链接
共产党员网
中央纪委国家监委网
中国共青团网
龙江先锋网
中国政府网
中华全国总工会网
黑龙江政府网
黑龙江省纪委监委网